首页
组织机构
中心简介
机构设置
领导简介
荣誉展示
党建行风
党群建设
行风建设
工作动态
疾控要闻
基层动态
国内动态
国外动态
疾病预防
卫生应急
传染病防治
免疫预防
健康管理
健康热点
健康提示
慢性病防治
科研人才
专家风采
伦理审查委员会
社会服务
公共信息
服务指南
预防接种服务
健康体检服务
卫生监测检验服务
查询服务
下载服务
政策法规
信息公开
通知公告
突发事件处置
发展规划
报告公示
互动交流
征集调查
服务热线
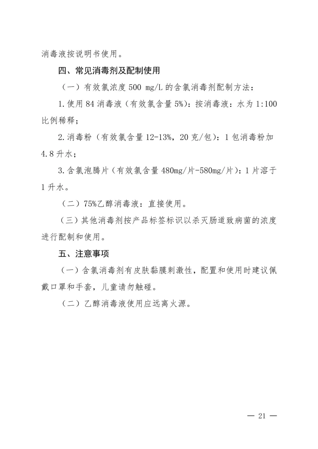
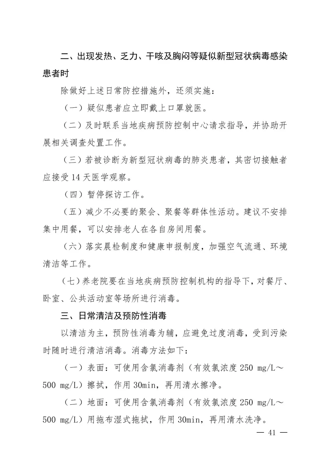
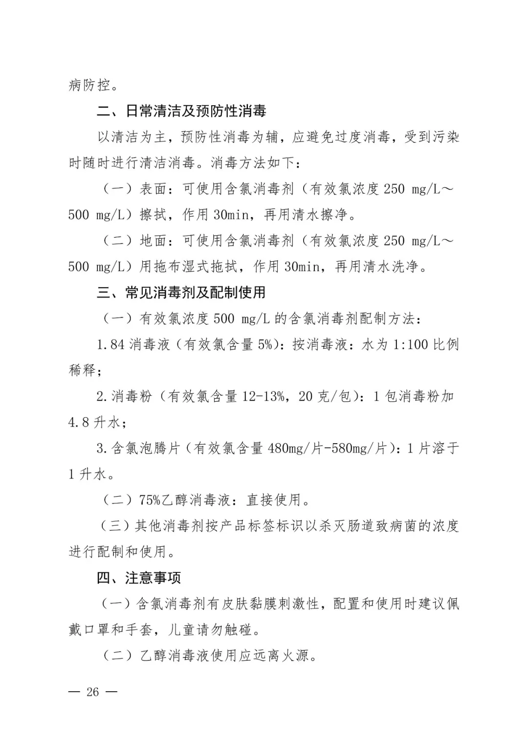
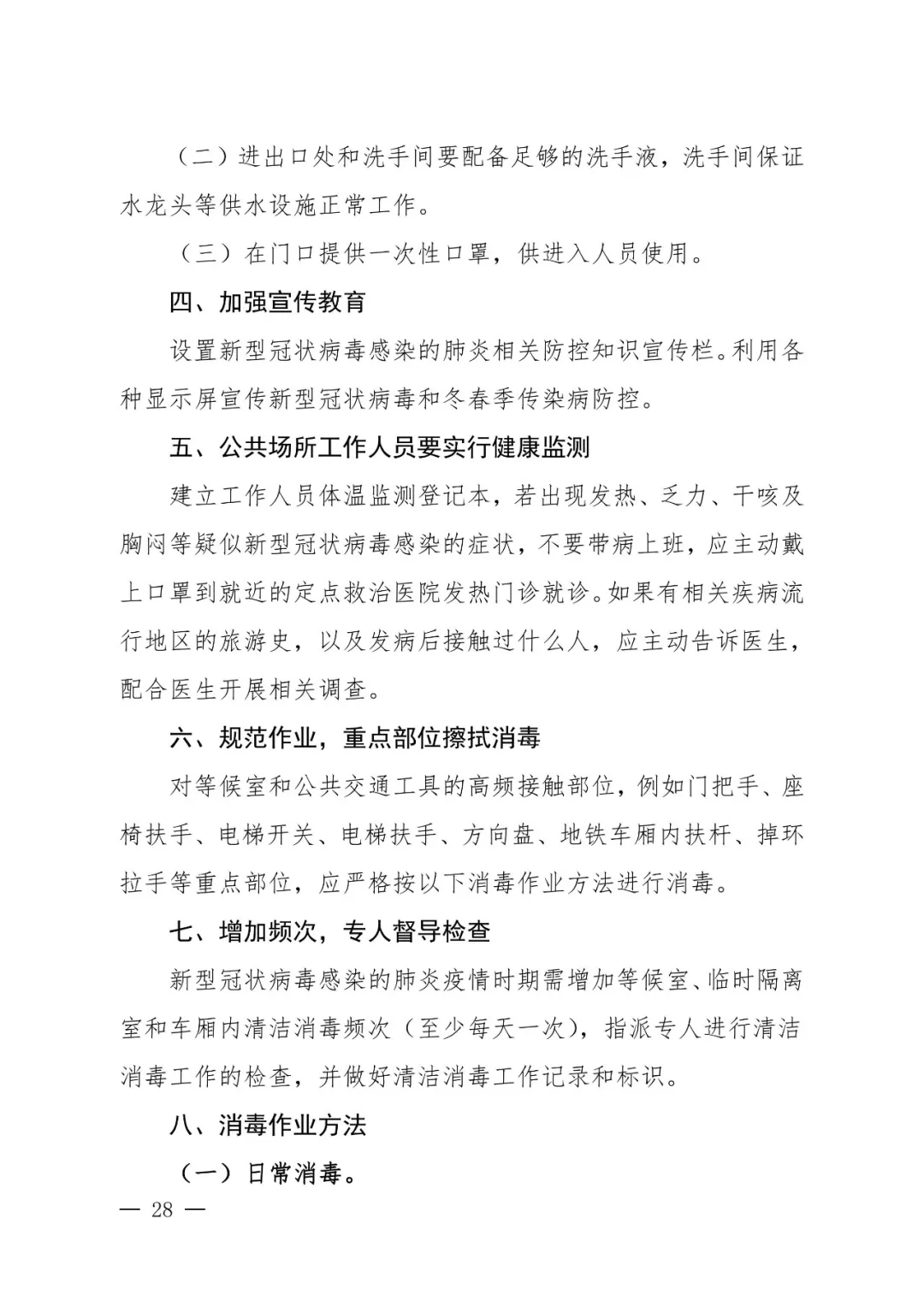
新冠肺炎社区防控指导手册(试行版)发布
作者:
信息来源:
湖北省《新型冠状病毒感染的肺炎社区防控指导手册》公布:
上一篇
湖北省委书记蒋超良:党员干部要冲锋在前、下沉一线
下一篇
关于加强新型冠状病毒感染的肺炎疫情社区防控工作的通知